|
VERON A63
Friese Wouden
____________














| |
VERON afdeling Friese Wouden
Afdelingsblad 'CQ Friese Wouden'
bew. PAoKDV
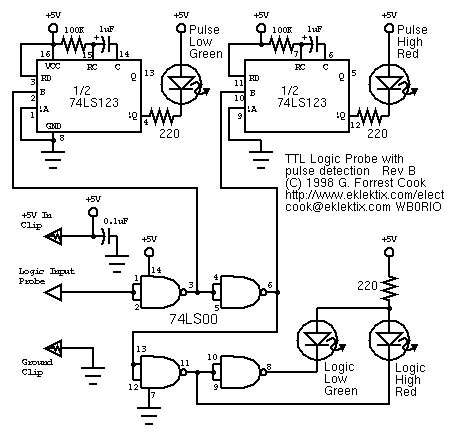
Met behulp van deze schakeling kunt U een aantal kenmerken van
pulserende spanningen vaststellen. Dit is handig bij het zoeken naar storingen
in digitale schakelingen. Zo kan vastgesteld worden, of een signaal op '1' (hoog)
of op '0' (laag) staat en of er sprake is van een overgang van '0' nar '1' (opgaande
flank van een puls) of van '1' naar '0' (neergande flank van een puls).

Wie bouwt het schema om van TTL naar CMOS en publiceert het in
dit blad?
73, Kor - PAoKDV |